南京艺术学院2026年硕士研究生招生章程

文章作者:  发布时间: 2025-09-30  浏览次数: 13919

南京艺术学院始建于1912年,是我国独立建制创办最早并延续至今的高等艺术院校,也是江苏省唯一一所综合性高等艺术学府。现为国家文化和旅游部、江苏省人民政府共建高校,江苏省高水平大学“高峰计划”建设高校。

我校自1978年起招收研究生,1986年获得博士学位授予权。目前拥有艺术学门类下艺术学、交叉学科门类下设计学两个一级学科博士学位授权点,艺术学门类下音乐、舞蹈、戏剧与影视、美术与书法、设计五个专业学位博士学位授权点,同时拥有艺术学理论、音乐与舞蹈学、戏剧与影视学、美术学、设计学等五个一级学科(原)博士后科研流动站。

一、培养目标

培养热爱祖国,拥护中国共产党的领导,拥护社会主义制度,遵纪守法,品德良好,具有服务国家服务人民的社会责任感,掌握本学科坚实的基础理论和系统的专业知识,具备较高学术素养、较强原创精神、扎实科研能力的学术创新型人才和扎实系统专业基础、较强实践能力、较高职业素养的实践创新型人才。

二、招生类型

硕士研究生学习方式分为全日制和非全日制,就业方式分为定向就业和非定向就业,学位类别分为学术学位和专业学位。2026年,我校面向全国招收硕士研究生为:

1.全日制硕士研究生:学术学位硕士研究生和专业学位硕士研究生。

2.非全日制硕士研究生:专业学位硕士研究生。原则上非全日制硕士研究生招收在职定向就业人员。

三、招生专业及计划

2026年,我校全日制硕士研究生拟招收582名,包含184名学术学位研究生和398名专业学位研究生。非全日制硕士研究生拟招收58名。

各学院拟招生人数详见招生专业目录。拟招生人数(含拟接收推免生)仅供参考。实际招生人数以上级教育主管部门下达的招生计划为准,各专业招生人数(包括招收统考生人数与接收推免生人数)视实际招生情况可作适当调整。

四、报考条件

报名参加全国硕士研究生招生考试的人员,须符合下列条件:

(一)中华人民共和国公民。

(二)拥护中国共产党的领导,遵纪守法,品德良好。

(三)身体健康状况符合国家和我校规定的体检要求。

(四)考生学业水平必须符合下列条件之一:

1.国家承认学历的应届本科毕业生(含普通高校、成人高校、普通高校举办的成人高等学历教育等应届本科毕业生)及自学考试和网络教育届时可毕业本科生。

录取当年入学前须取得国家承认的国(境)内高校本科毕业证书或教育部留学服务中心出具的《国(境)外学历学位认证书》。录取当年入学前未取得相关证书的,其录取资格无效。

2.具有国家承认的大学本科毕业学历的人员。

3.获得国家承认的高职(专科)毕业学历后满2年及以上人员(毕业后到录取当年入学前,下同)或国家承认学历的本科结业生,且符合招生单位提出的具体学业要求的,按本科毕业同等学力身份报考。

4.已获硕士、博士研究生学历或学位的人员。

在读研究生报考须在报名前征得所在培养单位同意。

五、报考程序

(一)报名。报名包括网上报名和网上确认两个阶段。所有考生均须参加网上报名和网上确认,积极配合签署《考生诚信考试承诺书》并遵守相关约定,认真核对并确认本人报名信息,根据核验工作要求提交补充材料,逾期不得补办。

1.网上报名

(1)网上报名时间为2025年10月16日至10月27日(网上预报名时间为2025年10月10日至10月13日,相关工作安排由各省级教育招生考试机构确定并公布),每日9:00—22:00。

(2)考生应在规定时间登录“中国研究生招生信息网”(网址:https://yz.chsi.com.cn)浏览报考须知,并按省级教育招生考试机构、报考点以及报考招生单位的网上公告要求报名。报名期间,考生可自行修改网上报名信息或重新填报报名信息,但每位考生只能保留一条有效报名信息。逾期不得修改报名信息。考生应当按要求准确填写个人网上报名信息并提供真实材料。

(3)报考点选择:应届本科毕业生原则上应选择就读学校所在地省级教育招生考试机构指定的报考点办理网上报名和网上确认手续;其他考生应选择工作所在地或户籍所在地省级教育招生考试机构指定的报考点。

所有报考我校初试“业务课(二)”考试科目代码第1位为“9”的,均须在南京艺术学院参加初试,在中国研究生招生信息网上报名时必须选择3231南京艺术学院作为报考点,选择其它报考点无效。

(4)报名期间将对考生学历(学籍)信息进行网上校验,考生可上网查看学历(学籍)校验结果。考生可在报名前或报名期间自行登录“中国高等教育学生信息网”(网址:https://www.chsi.com.cn)查询本人学历(学籍)信息。

未能通过学历(学籍)网上校验的考生,应在招生单位规定时间内按要求完成学历(学籍)核验。

(5)考生网上报名成功后,应通过定期查阅省级教育招生考试机构、报考点、南京艺术学院研究生处官网等方式,主动了解网上确认、考试安排及注意事项等,积极配合完成相关工作。

   注意事项:


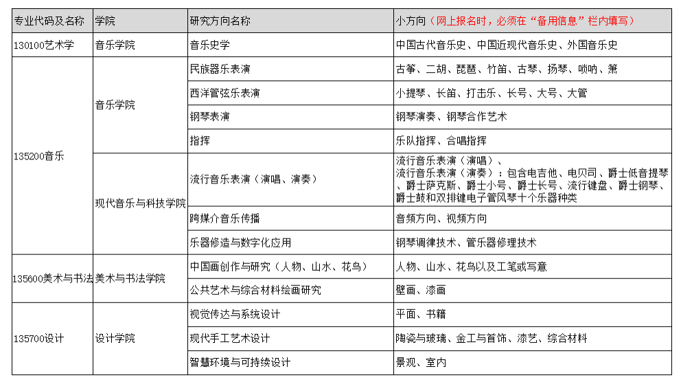
我校部分研究方向设置小方向(见下表),请考生在网上报名时注意,必须在“备用信息”栏内选填相应小方向。信息漏填或填错者后果由考生本人承担。

②符合硕士研究生招生考试的初试总分加分政策规定条件并申请享受初试加分政策的考生,须在网上报名时按要求填报相关信息。

③考生应当认真了解并严格按照报考条件及相关政策要求填报志愿并选择报考点。因不符合报考条件及相关政策要求,造成后续不能网上确认、考试(含初试和复试)或录取的,后果由考生本人承担。

2.网上确认

(1)网上确认时间由各省级教育招生考试机构根据国家招生工作安排和本地区报考组织情况自行确定和公布,具体确认工作由相关报考点组织实施。

(2)考生网上确认时应当积极配合报考点,根据核验工作要求提交有关补充材料。所有考生均应当对本人网上报名信息进行认真核对并确认。报名信息经考生确认后一律不作修改,考生因网报信息填写错误、填报虚假信息而造成不能考试(含初试、复试)或录取的,后果由考生本人承担。考生应当按报考点规定配合采集本人图像等相关电子信息。

(二)打印准考证。考生应当在考前十天左右(具体时间以研招网通知为准),凭网报用户名和密码登录研招网自行下载打印准考证。准考证使用A4幅面白纸打印,正、反两面在使用期间不得涂改或书写。考生凭下载打印的准考证及有效居民身份证参加初试和复试。

六、初试

(一)初试时间

2026年全国硕士研究生招生初试时间为2025年12月20日至21日。

(二)初试科目

《2026年全日制学术学位硕士研究生招生专业目录》《2026年全日制专业学位硕士研究生招生专业目录》和《2026年非全日制专业学位硕士研究生招生专业目录》中第①~④门课为初试科目。

12月20日上午  思想政治理论

12月20日下午  外国语

12月21日上午  业务课(一)

12月21日下午  业务课(二)

我校每科考试时间均为3小时,初试方式均为笔试。详细考试时间、考试科目及有关要求等见《准考证》。

其他相关注意事项请考生考试前关注教育部、省级教育招生考试机构、报考点、南京艺术学院研究生处官网的通知。

七、复试录取

(一)复试。复试是硕士研究生招生考试的重要组成部分,用于考查考生的创新能力、专业素养和综合素质等,是硕士研究生录取的必要环节,复试不合格者不予录取。

1.我校将按教育部有关规定自行确定复试时间、地点、内容、方式等,并及时公布复试录取办法。全部复试工作一般在2026年4月底前完成。

2.复试提交材料

(1)复试前,我校将对考生的居民身份证、学历学位证书、学历(学籍)核验结果、学生证等报名材料原件及考生资格进行严格审查,对不符合规定者,不予复试。

上述材料均验原件,交复印件。凡材料不全者,不予复试。

(2)所有考生均须参加面试。若有以下材料,考生面试时可携带:获奖证书、发表的论文、参展作品(照片、图片、设计稿等)、音频视频作品、其他能证明自己科研能力和专业水平的艺术创作材料或证明等。

3.复试科目

《2026年全日制学术学位硕士研究生招生专业目录》《2026年全日制专业学位硕士研究生招生专业目录》和《2026年非全日制专业学位硕士研究生招生专业目录》中第⑤门课(复试专业课)、面试、外语听力或对话测试为复试科目。此外,我校将在复试中对考生的思想政治素质和品德进行考核。思想政治素质和品德考核或复试不合格者均不予录取。

4.加试

同等学力报考者均须加试两门本科专业综合课考试科目,考试时间另行通知。加试科目为:①艺术美学;②文学。参考书目为:《美学原理》(新排本),杨辛、甘霖编,北京大学出版社;《美学概论》,王朝闻主编,人民出版社;《中外文学教程》,季伏昆主编,辽宁美术出版社。加试科目考试成绩不计入总分,满分为100分,60分为及格线。

(二)体检。我校2026年硕士研究生招生考试体检与新生入学体检合并。已录取考生将在开学时参加学校组织的入学体检。体检要求按照《普通高等学校招生体检工作指导意见(教学〔2003〕3号)《教育部办公厅卫生部办公厅关于普通高等学校招生学生入学身体检查取消乙肝项目检测有关问题的通知》(教学厅〔2010〕2号)等文件执行。

(三)录取。我校将在初试、复试成绩的基础上,全面考察考生综合素质,按照“择优录取、保证质量、宁缺毋滥”的原则确定录取名单。新生入学后我校对考生进行严格的入学资格审查,审查合格者方可取得学籍。

拟录取名单确定后,我校将向考生所在单位函调人事档案(或档案审查意见)和本人现实表现等材料,全面考查其思想政治和品德情况。函调的考生现实表现材料,须由考生本人档案或工作所在单位的人事、政工部门加盖印章。对于思想品德考核不合格者不予录取。对于被我校拟录取的定向考生,我校将和考生签订定向协议。考生与所在单位因报考研究生产生的问题由考生自行处理。若因上述问题使我校无法调取考生档案或签订有关协议,造成考生不能复试或无法被录取的后果由考生本人承担。

八、学制

全日制硕士研究生学制三年。

非全日制硕士研究生学制四年。

九、学费及奖助学金

所有硕士研究生均需收取学费,目前我校收费标准如下,最终以上级主管部门核定为准。

(1)全日制硕士研究生

学术学位:8000元/生·学年,专业学位:18000元/生·学年。(最终以上级主管部门核定为准)

我校面向全日制硕士研究生设立有助学金、奖学金。

(2)非全日制硕士研究生

24000元/生·学年。(最终以上级主管部门核定为准)

我校非全日制硕士研究生暂未设立助学金、奖学金。

十、住宿

全日制硕士研究生住宿由学校届时根据实有宿舍情况进行管理,有关办法另行通告。在学制内的全日制非定向硕士生(南京地区的除外),学校提供住宿,住宿费用按照学校住宿标准缴纳。全日制定向硕士生、全日制非定向南京地区硕士生不提供住宿。

非全日制硕士研究生原则上招收在职定向就业人员,学校不安排住宿。

十一、其他

1.苏州研究院为我校与苏州市共建的产教融合研究院,位于苏州相城区元和塘国家级文化产业示范园区。苏州研究院招生专业方向在苏州开展教学,相关事宜另行通知。

报考非苏州研究院的考生,录取后部分专业研究生将在南京艺术学院苏州研究院开展阶段性学习与实践,具体要求以学校工作安排为准。

2.我校不举办任何形式的考研辅导班,不提供历年考试试题及复习资料。

3.其他未尽事宜以教育部《2026年全国硕士研究生招生工作管理规定》为准。招生过程中,若国家出台新的研究生招生政策,我校将做相应调整,并及时予以公布。

十二、联系方式

(一)南京艺术学院研究生招生办公室

联系地址:南京市北京西路74号

邮政编码:210013     网址:http://grad.nua.edu.cn/

联系电话:025-83498798

(二)各学院招生咨询电话

招生咨询电话(含苏州研究院).png


附件1-2026年全日制学术学位硕士招生专业目录.pdf

附件2-2026年全日制专业学位硕士研究生招生专业目录.pdf

附件3-2026年非全日制专业学位硕士研究生招生专业目录.pdf

关闭当前页面